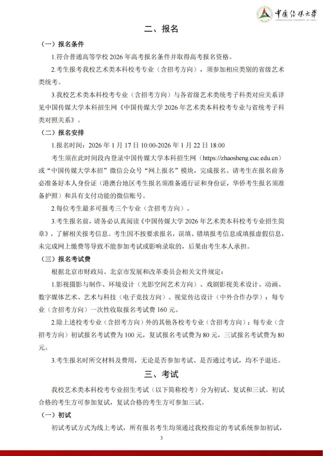
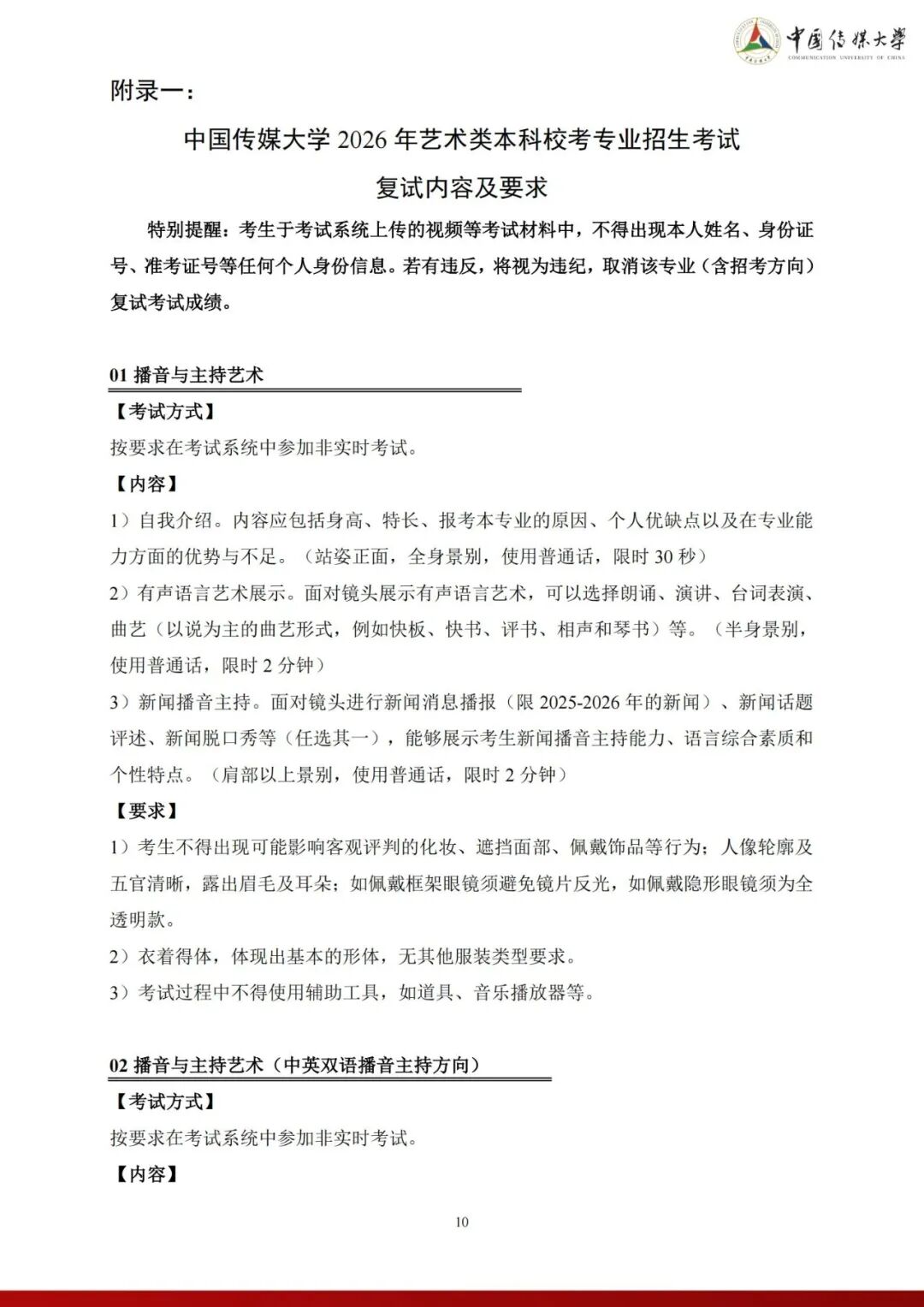
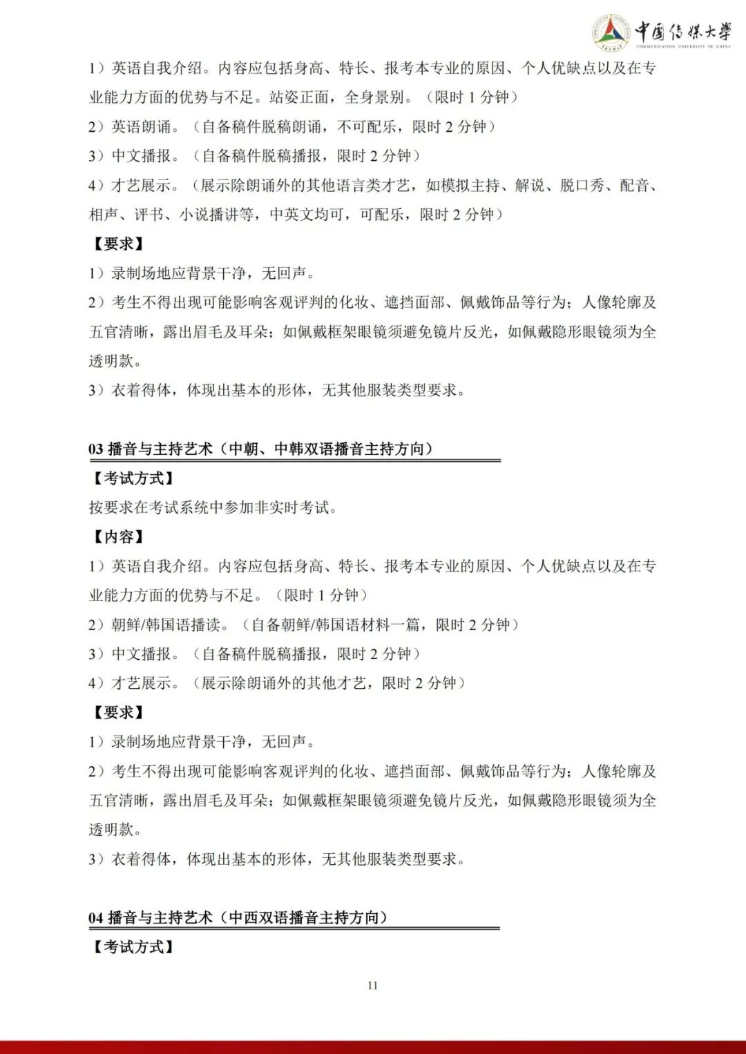
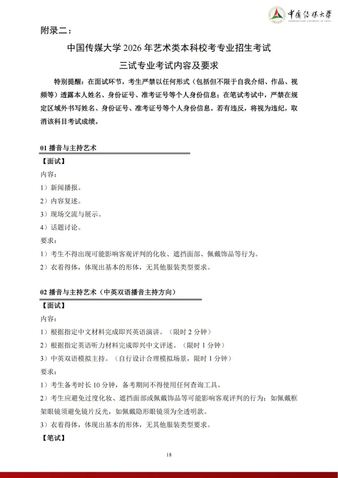
剛剛,中國傳媒大學公布2026年藝術類本科校考專業招生簡章。明確:
報名時間:
2026年1月17日10:00-2026年1月22日18:00
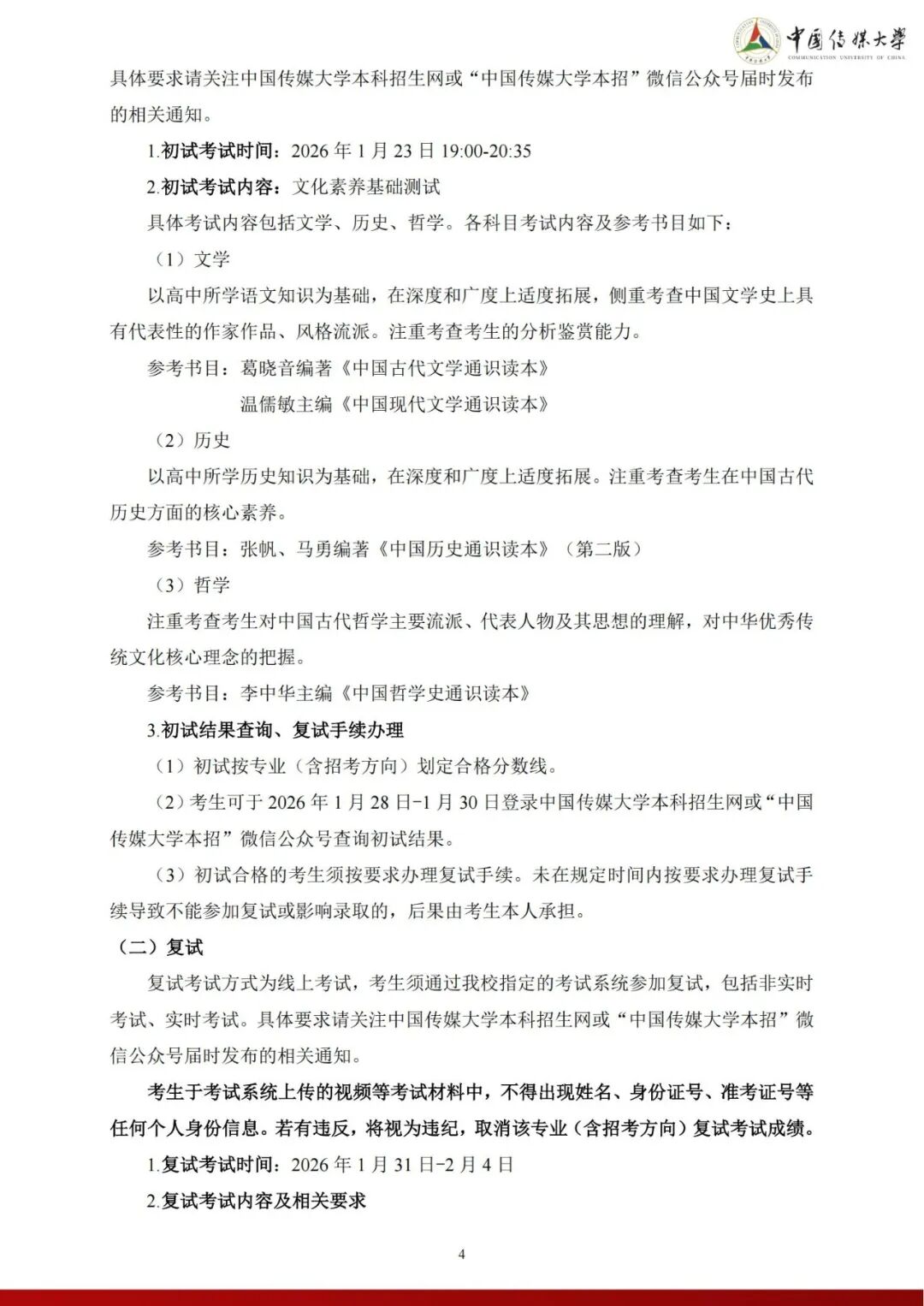
線上初試時間:
2026年1月23日19:00-20:35
線上復試時間:
2026年1月31日-2月4日
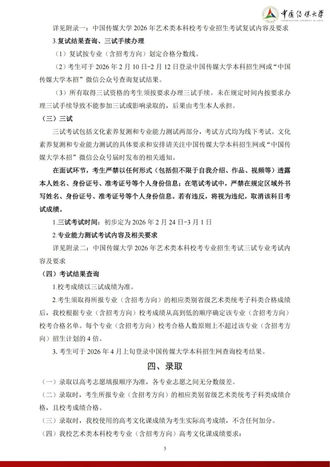
三試考試時間:
初步定為2026年2月24日-3月1日
校考成績公布時間:
于2026年4月上旬
詳情如下:


























瀏覽次數:
發布日期:
2026-01-17 17:31:35
剛剛,中國傳媒大學公布2026年藝術類本科校考專業招生簡章。明確:
報名時間:
2026年1月17日10:00-2026年1月22日18:00
線上初試時間:
2026年1月23日19:00-20:35
線上復試時間:
2026年1月31日-2月4日
三試考試時間:
初步定為2026年2月24日-3月1日
校考成績公布時間:
于2026年4月上旬
詳情如下:

























